Update Bitcoin Source Article. Even though bitcoin magazine doesn’t have its own android app, we still believe that it deserves the attention of all users of android devices as a. Bitcoin is a decentralized p2p electronic cash system without a central server or trusted parties.

The latest consumer price index (cpi) print came out at a shocking 9.1% (9.8% in cities), and many speculators expected bitcoin’s price to “moon.”what happened was the opposite and bitcoin’s price action correlated with other risk. Early proponents were, by and large, 'cypherpunks. The source of funds is not proven by simply stating, “well, i bought these bitcoins some years ago, you know.”.
Bitcoin Core 0.21.1 Is Now Available With Support For Activating And Enforcing Taproot.
Bitcoin core 0.21.1 released with taproot activation code. C 170 mit 242 4 3 updated on apr 20. Bitcoin is a decentralized p2p electronic cash system without a central server or trusted parties.
It Is Advanced And Not Easy To Understand.
It is a compound of the words bit and coin. Buy as little as $30 worth to get started! Published on september 29, 2021.
Wikitext 6,987 4,543 7 95 Updated 7 Days Ago.
A new bitcoin whale emerged in the crypto market by amassing a large fortune of $3 billion btcs. The difficulty of mining a bitcoin block dropped by 5% on thursday as miners turned off their machines to lower power demands on energy grids dealing with a u.s. You can see these programs mentioned in src/makefile.am file, search for bin_programs macro.
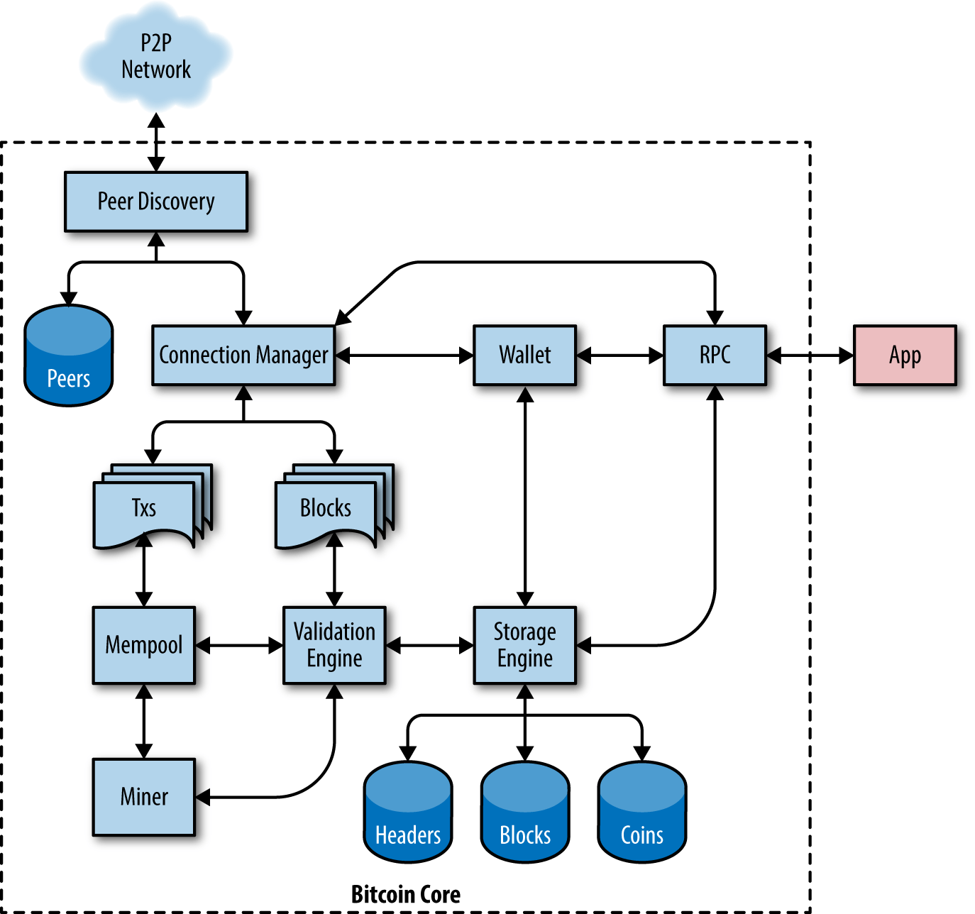
This Is A Text Describing Software Source Code Written In The C++ Programming Language.
Data shows the recent bitcoin hashrate downtrend has lead to the largest negative adjustment in the mining difficulty during the past year. Some sources use bitcoin, capitalized, to refer to the technology and network and bitcoin, lowercase, for. If you’ve come here by mistake or want to learn more about my teaching of programming you need this document here (link to:
The Source Of Funds Is Not Proven By Simply Stating, “Well, I Bought These Bitcoins Some Years Ago, You Know.”.
However, the mysterious wallet picked up its first lot by purchasing 15,499 bitcoins. Readme document in student/teaching materials section). C library for bitcoin's base58 encoding.



Tidak ada komentar